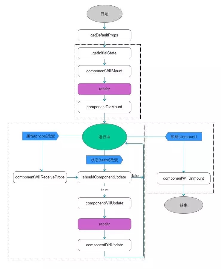
react生命周期和执行顺序

挂载和销毁阶段
constructor()
constructor()中完成了 react数据的初始化,它接受两个参数:props和content
componentWillMount()
在渲染前调用,在客户端也在服务端。它代表的过程是组件已经经历了constructor()初始化数据后,但是还未渲染DOM时。
componentDidMount()
组件第一次渲染完成,此时dom节点已经生成
componentWillUnmount()
组件卸载和数据的销毁
更新阶段
componentWillReceiveProps(nextProps)
在接受父组件改变后的props需要重新渲染组件时用的比较多
接受一个参数nextProps;
通过对比nextProps和this.props,将nextProps的state为组件的state,从而重新渲染组件
componentWillUpdate(nextProps,nextState)
组件进入重新渲染的流程,这里同样能拿到nextProps和nextState
componentDidUpdate(prevProps,PrevState)
组件更新完毕后,react只会在第一次初始化成功会进入componentDidMount(),之后每次渲染都会进入这个生命周期
新增生命周期
getDerivcedStateFromProps(nextProps,nextState)
代替componentWillProps(),就是在根据当前的 props 来更新组件的 state,而不是去做其他一些让组件自身状态变得更加不可预测的事情。
getSnapshotBeforeUpdate(prevProps,PrevState)
代替componentWillUpdate()
componentDidUpdate()和componentWillUpdate()中读取的dom元素状态不是安全的,因为这个值很可能失效了
getSnapshotBeforeUpdate会在最终的render前调用,也就是是说在getSnapshotBeforeUpdate中读取的dom元素状态和componentDidUpdate是一致的
此生命周期返回的任何值都将作为参数传递给componentDidUpdate
react生命周期和执行顺序
https://blog.fullsize.cn/2020/12/01/notion/react-sheng-ming-zhou-qi-he-zhi-xing-shun-xu/